
Peer-To-Peer Crypto Gambling: The Future Of Fair Play
The emergence of peer-to-peer crypto gambling is redefining the online casino industry. Players can enjoy transparency, control and middlemen-free betting with blockchain technology. This article discusses the mechanics of P2P betting, its benefits, risks and the future prospects of decentralized casinos.
What Is Peer-to-Peer Crypto Gambling?
Its essence is that in peer-to-peer crypto gambling, the players bet against one another with the help of cryptocurrencies, including Bitcoin, Ethereum, or stablecoins. Wagers are automatically and fairly performed using smart contracts established on blockchain technology, unlike in the traditional casinos where the house serves as the counterparty.
The principles are simple:
Decentralization: the bets are not controlled by any central authority.
Transparency: all transactions are recorded on a public ledger.
Fairness: fair algorithms are ones that cannot have their results manipulated.
How It Differs From Traditional Online Casinos
Feature | P2P Crypto Gambling | Traditional Online Casino |
Opponent | Other players | The house |
Fund custody | Non-custodial wallets | Casino-controlled wallets |
Game logic | Smart contracts | Proprietary software |
Transparency | Public blockchain | Closed systems |
Payout speed | Instant (on-chain) | Delayed / manual |
This change gives players more power and equality.
Why Gamblers Are Turning to Decentralization
Peer-to-peer crypto gambling is desirable because of its fairness, speed, and privacy. Decentralized casinos attract gamblers more because of:
Rapid crypto compensation with less delays.
Reduced gas charges and transaction charges.
No KYC gambling in certain jurisdictions.
The Mechanics Of Peer-To-Peer Crypto Gambling

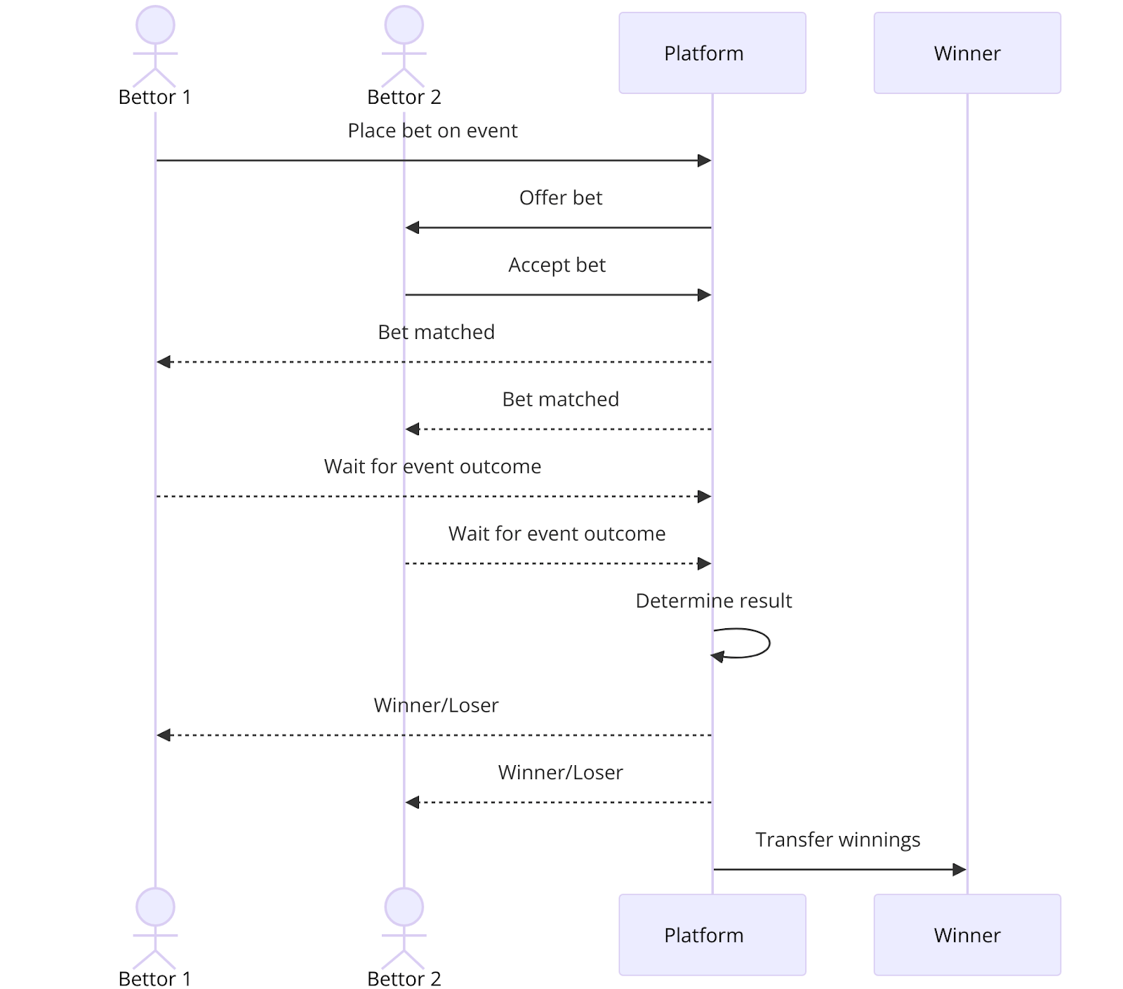
Step 1: Players Connect Wallets
Two or more users enter a platform by connecting their non-custodian crypto wallets (such as MetaMask or Trust Wallet). There are no deposits that remain in the casino funds.
Step 2: Locking Bet in a Smart Contract
This bet stake is deposited in a smart contract which serves as an automated escrow. Until the end of the game, the player and the platform cannot reach the funds.
Step 3: Game Outcome Verified
A provably fair algorithm is a cryptographic technique that allows participants to check the randomness of the results of the game. To illustrate, players can ensure that cryptodice results have not been doctored or that sever cards in crypto poker were not tampered with.
Step 4: Automatic Payouts
The smart contract automatically transfers the winnings to the wallet of a winner, excluding any negotiated gas charges. No delays, no manual approval.
Benefits of Peer-to-Peer Crypto Gambling
Transparency and Fair Play: All bettings and results can be seen on the blockchain, minimizing the possibility of fixed matches.
Fast Payments and Reduced Costs: Payments are made instantly because the transactions are automated and the costs are significantly reduced than those of credit card withdrawals or bank accounts.
Privacy and Anonymous Play: There are a lot of P2P betting sites that offer players to play with little or no KYC checks, which is attractive to users who like their privacy.
Community-Driven Liquidity Pools: There are certain decentralized casinos in which players use the funds in the form of liquidity pools to fund betting markets. This system will substitute the traditional house edge; the ecosystem will be a community-based one.
Risks & Challenges of P2P Crypto Gambling
Regulation: Legal status is not clear-cut as some countries regulate crypto gambling, whereas some prohibit it. Offshore licenses do not provide much protection.
Smart Contract Bugs: Even audited platforms can be hacked (see the $600M Poly Network exploit in 2021). A single flaw in the code could drain liquidity pools overnight.
Crypto Volatility: Winning 1 ETH feels great until ETH drops 30% in a week. Using stablecoins like USDT or DAI reduces this risk.
No Backstop: On the contrary, in contrast with regulated casinos, there is little that players can do to deal with a failure or dispute.
The Future Of Crypto-Gambling Peer-To-Peer
Projections 2025 - 2030: Industry observers believe that by 2030, decentralized casinos will seize 1520 percent of the global iGaming market through the influence of younger, crypto-native gamblers.
Connection to Web3, NFTs, and VR Casinos: Think of playing in the virtual casinos where NFTs are the actual currency, and the avatars are the liquidity providers in the metaverse poker rooms.
Stablecoins and Cross-Chain Payments: Stablecoins such as USDT and USDC can resolve the issues of volatility, whereas cross-chain protocols will enable faster and cheaper bets across blockchains.
Hybrid Models (Combination of House and P2P Betting): There are already models that are a hybrid of house-backed games and peer-to-peer, which are the best of both worlds.
Final Thoughts: Should You Try P2P Crypto Gambling?
Peer-to-peer crypto gambling is more transparent and instant payouts, as well as more under player control, but it is associated with regulatory and technical risks. Gamers are advised to use licensed and audited websites and utilize responsible gambling systems.





























